Supply chain strategy &
optimization
Το logistics είναι μία πολύ ευρεία έννοια η οποία δεν περιορίζεται στη μεταφορά και την αποθήκευση ενός προϊόντος.
Σύμφωνα με το Ινστιτούτο Transport & Logistics της Αγγλίας, τα 7R του logistics είναι τα ακόλουθα:
Getting the Right product, in the Right quantity, in the Right condition, at the Right place, at the Right time, to the Right customer, at the Right price.
Δηλαδή (7Σ στα ελληνικά) :
Σωστό προϊόν
στη Σωστή ποιότητα
στη Σωστή κατάσταση
στο Σωστό σημείο
στη Σωστή στιγμή
στο Σωστό πελάτη
στη Σωστή τιμή

Supply chain strategy & optimization - Διαβάστε περισσότερα

SNR αναλαμβάνει να σχεδιάσει μαζί σας την στρατηγική για το κύκλωμα Logistics της εταιρείας σας και να σας βοηθήσει να βελτιστοποιήσετε το υφιστάμενο.

Ενδεικτικοί τομείς:
• Χωροθέτηση κέντρων διανομής
• Ροές από παραγωγή / προμηθευτές
• Παραγγελιοληψία / cutoff times
• Αποθήκευση
• Δίκτυα διανομής • Ταχύτητα εξυπηρέτησης vs κόστους
• Χρήση παρόχων 3pl
• Συστήματα / αυτοματισμοί
• ROI επενδύσεων

Κάθε έργο logistics, όσο και αν μοιάζει με κάποιο άλλο, είναι μοναδικό. Η μοναδικότητά του συνεπάγεται απαίτηση για σχεδιασμό από το μηδέν και όχι copypaste. Ο σχεδιασμός από το μηδέν απαιτεί προφανώς περισσότερο χρόνο, αλλά σε αναγκάζει πολλές φορές να σκεφτείς έξω από το κουτί για την υλοποίηση. Και μια outofthebox λύση, πολλές φορές είναι αυτή που ταιριάζει περισσότερο. Η SNR θα σας υποστηρίξει στη μεγιστοποίηση της απόδοσης των logistics σας, με λύσεις απλές, φρέσκες και πέρα από την πεπατημένη.
Simple&Reliable #dimoumelyseis

Supply chain strategy &
optimization
Το logistics είναι μία πολύ ευρεία έννοια η οποία δεν περιορίζεται στη μεταφορά και την αποθήκευση ενός προϊόντος.
Σύμφωνα με το Ινστιτούτο Transport & Logistics της Αγγλίας, τα 7R του logistics είναι τα ακόλουθα:
Getting the Right product, in the Right quantity, in the Right condition, at the Right place, at the Right time, to the Right customer, at the Right price.
Δηλαδή (7Σ στα ελληνικά) :
Σωστό προϊόν
στη Σωστή ποιότητα
στη Σωστή κατάσταση
στο Σωστό σημείο
στη Σωστή στιγμή
στο Σωστό πελάτη
στη Σωστή τιμή

Σχεδιασμός αποθηκών από
μηδενική βάση (Green field)
• Υπολογισμός αποθηκευτικών αναγκών
• Αξιολόγηση οικοπέδων
• Στρατηγική χωροθέτηση κτιρίων
• Επεκτασιμότητα. Ευελιξία σε αλλαγές
• Σχεδιασμός βέλτιστου αποθηκευτικού καννάβου (Reach truck & VNA)
• Μεγιστοποίηση χωρητικότητας και λειτουργικότητας αποθηκών

Συνεργασία με τις απαραίτητες ειδικότητες μηχανικών:
αρχιτέκτονες, στατικούς, μηχανολόγους, συγκοινωνιολόγους κ.α.
Σχεδιασμός αποθηκών από
μηδενική βάση (Green field)
• Υπολογισμός αποθηκευτικών αναγκών
• Αξιολόγηση οικοπέδων
• Στρατηγική χωροθέτηση κτιρίων
• Επεκτασιμότητα. Ευελιξία σε αλλαγές
• Σχεδιασμός βέλτιστου αποθηκευτικού καννάβου (Reach truck & VNA)
• Μεγιστοποίηση χωρητικότητας και λειτουργικότητας αποθηκών

Συνεργασία με τις απαραίτητες ειδικότητες μηχανικών:
αρχιτέκτονες, στατικούς, μηχανολόγους, συγκοινωνιολόγους κ.α.
Σχεδιασμός και υποστήριξη
στην υλοποίηση συστημάτων διαχείρισης αποθηκών και αυτοματισμών
• Καταγραφή απαιτήσεων WMS και συγγραφή πλήρους blueprint προς τον πάροχο του συστήματος ή του ERP
• Αξιολόγηση υφιστάμενων τεχνολογιών (RF, Voice, Pick to light κ.α.)
• Μελέτη σκοπιμότητας για τη χρήση αυτοματισμών όπως AMRs, AGVs, συστήματα AS/RS κ.α.
• Υπολογισμός ποσοτικών (ROI) δεδομένων αλλά και ποιοτικών όπως η αδυναμία εξεύρεσης προσωπικού, η επεκτασιμότητα, η ευελιξία, η τεχνογνωσία του integrator
• Υποστήριξη στην υλοποίηση του συστήματος που θα επιλεγεί
• Change management

Σχεδιασμός και υποστήριξη
στην υλοποίηση συστημάτων διαχείρισης αποθηκών και αυτοματισμών
• Καταγραφή απαιτήσεων WMS και συγγραφή πλήρους blueprint προς τον πάροχο του συστήματος ή του ERP
• Αξιολόγηση υφιστάμενων τεχνολογιών (RF, Voice, Pick to light κ.α.)
• Μελέτη σκοπιμότητας για τη χρήση αυτοματισμών όπως AMRs, AGVs, συστήματα AS/RS κ.α.
• Υπολογισμός ποσοτικών (ROI) δεδομένων αλλά και ποιοτικών όπως η αδυναμία εξεύρεσης προσωπικού, η επεκτασιμότητα, η ευελιξία, η τεχνογνωσία του integrator
• Υποστήριξη στην υλοποίηση του συστήματος που θα επιλεγεί
• Change management

Κοστολόγηση υπηρεσιών inhouse & 3rd party logistics (3pl)
• Εντοπισμός όλων των παραμέτρων που διαμορφώνουν το κόστος logistics
• Activity based costing (κοστολόγηση ανά δραστηριότητα)
• Απόδοση κόστους στο βάρος, στο τεμάχιο, στον όγκο, στη γραμμή παραγγελίας, στην αξία, στο σημείο παράδοσης κ.α.
• Σύγκριση με τα δεδομένα της αγοράς
• Πλεονεκτήματα / μειονεκτήματα μεταξύ insourcing και outsourcing
• Capex vs Opex

Κοστολόγηση υπηρεσιών inhouse & 3rd party logistics (3pl) - Διαβάστε περισσότερα
Πλεονεκτήματα από το outsourcing Μειονεκτήματα από το outsourcing
Τεχνογνωσία / εξειδίκευση Έλλειψη ελέγχου
Ευελιξία Ποιότητα
Μειωμένα κεφάλαια Εμπιστοσύνη
Μεγαλύτερη πρόσβαση στην αγορά Κουλτούρα
Εφαρμογή νέων τεχνολογιών Επιλογή προμηθευτών
Συνέργειες Αντικρουόμενα συμφέροντα

Γιατί να χρησιμοποιήσει κάποιος εξωτερικό συνεργάτη στα logistics;

• Ο βασικότερος λόγος που οδηγεί μία εταιρεία γενικά στο outsourcing είναι η ευελιξία, η μείωση των σταθερών εξόδων και η εκμετάλλευση οικονομιών κλίμακας.
• Στο logistics τώρα, το outsourcing μας δίνει την ευκαιρία να μην έχουμε μεγαλύτερη αποθήκη από όση χρειαζόμαστε, να πληρώνουμε παραπάνω μόνο όταν αυξάνεται η δουλειά, να πληρώνουμε λιγότερα όταν μειώνεται η δουλειά, να εκμεταλλευόμαστε το δίκτυο διανομής του συνεργάτη.

Γιατί να μη χρησιμοποιήσει κάποιος εξωτερικό συνεργάτη στα logistics;

• Ο πιθανότερος λόγος που μία εταιρεία δεν προχωρά σε outsourcing είναι ο υψηλός βαθμός εξειδίκευσης που μπορεί να έχει, λόγος που δημιουργεί φοβίες ως προς την ικανότητα ενός τρίτου να ανταπεξέλθει επιτυχημένα στο ίδιο έργο.

Τα στελέχη της SNR, διαθέτουν σημαντικότατη εμπειρία από τη λειτουργία 3pl και πέραν της κοστολόγησης, θα σας συμβουλέψουν αν και γιατί πρέπει να μετακινηθείτε σε πάροχο logistics, ποια τμήματα του έργου σας έχει νόημα να δώσετε
και πώς θα διαμορφώσετε ένα win-win συμβόλαιο

Κοστολόγηση υπηρεσιών inhouse & 3rd party logistics (3pl)
• Εντοπισμός όλων των παραμέτρων που διαμορφώνουν το κόστος logistics
• Activity based costing (κοστολόγηση ανά δραστηριότητα)
• Απόδοση κόστους στο βάρος, στο τεμάχιο, στον όγκο, στη γραμμή παραγγελίας, στην αξία, στο σημείο παράδοσης κ.α.
• Σύγκριση με τα δεδομένα της αγοράς
• Πλεονεκτήματα / μειονεκτήματα μεταξύ insourcing και outsourcing
• Capex vs Opex

Last mile optimization,
Sustainability
Η εύρυθμη οργάνωση της διανομής σας και η σωστή παρακολούθησή της εξασφαλίζει σταθερούς και πιστούς πελάτες.
Στο σύγχρονο ανταγωνιστικό περιβάλλον, κάθε εταιρεία πρέπει να είναι προετοιμασμένη με τον καλύτερο τρόπο, προκειμένου να ανταποκριθεί στις καθημερινές προκλήσεις.
Η ομάδα της SNR διαθέτει τεράστια εμπειρία στο operation του last mile και είναι δίπλα σας για να σας συμβουλεύσει σωστά και ψύχραιμα πώς να οργανωθείτε και να βελτιώσετε τις επιδόσεις σας μέσα από σωστά metrics.
Η hands on εμπειρία μας στην επιτυχημένη οργάνωση και διαχείριση χιλιάδων BTB και BTC παραδόσεων ανά ημέρα, εγγυάται την επιτυχία του project.

Last mile optimization,
Sustainability
Η εύρυθμη οργάνωση της διανομής σας και η σωστή παρακολούθησή της εξασφαλίζει σταθερούς και πιστούς πελάτες.
Στο σύγχρονο ανταγωνιστικό περιβάλλον, κάθε εταιρεία πρέπει να είναι προετοιμασμένη με τον καλύτερο τρόπο, προκειμένου να ανταποκριθεί στις καθημερινές προκλήσεις.
Η ομάδα της SNR διαθέτει τεράστια εμπειρία στο operation του last mile και είναι δίπλα σας για να σας συμβουλεύσει σωστά και ψύχραιμα πώς να οργανωθείτε και να βελτιώσετε τις επιδόσεις σας μέσα από σωστά metrics.
Η hands on εμπειρία μας στην επιτυχημένη οργάνωση και διαχείριση χιλιάδων BTB και BTC παραδόσεων ανά ημέρα, εγγυάται την επιτυχία του project.
BCP, supply chain
disruption management
Έχετε αποθήκη και δίκτυο διανομής και προβληματίζεστε για το πώς θα ανταπεξέλθετε σε πιθανή επιδείνωση του disruption στην εφοδιαστική σας αλυσίδα;
Μιλήστε άμεσα μαζί μας για να σχεδιάσουμε μαζί μια ρεαλιστική και υλοποιήσιμη λύση που θα περιορίσει τις συνέπειες για την εταιρεία σας.
Η προϋπηρεσία μας σε θέσεις ευθύνης εταιρειών 3pl και η διαχείριση κρίσεων εγγυάται το ρεαλισμό και την απλότητα στην προσέγγιση μας.
Τι είναι το Μοντέλο Επιχειρησιακής Ετοιμότητας;
Ένα μοντέλο επιχειρησιακής ετοιμότητας σας δίνει τη δυνατότητα να προετοιμαστείτε για τα χειρότερα σενάρια και να βελτιστοποιήσετε τα σχέδια απόκρισης και την καθημερινή σας λειτουργία, ώστε να μπορείτε να προστατεύσετε όχι μόνο τα περιουσιακά σας στοιχεία αλλά και τους ανθρώπους σας στο του εδάφους και της γύρω κοινότητας.
Ένα μοντέλο επιχειρησιακής ετοιμότητας σημαίνει επίσης ότι υπάρχει μια κοινή εικόνα λειτουργίας για όλους. Αυτό επιτρέπει τη βελτιωμένη λήψη αποφάσεων, ώστε οι ομάδες να μπορούν να ανταποκρίνονται πιο γρήγορα για να μετριάσουν τον αντίκτυπο, να επιστρέψουν στη δουλειά γρηγορότερα και πολλά άλλα.
BCP, supply chain
disruption management
Έχετε αποθήκη και δίκτυο διανομής και προβληματίζεστε για το πώς θα ανταπεξέλθετε σε πιθανή επιδείνωση του disruption στην εφοδιαστική σας αλυσίδα;
Μιλήστε άμεσα μαζί μας για να σχεδιάσουμε μαζί μια ρεαλιστική και υλοποιήσιμη λύση που θα περιορίσει τις συνέπειες για την εταιρεία σας.
Η προϋπηρεσία μας σε θέσεις ευθύνης εταιρειών 3pl και η διαχείριση κρίσεων εγγυάται το ρεαλισμό και την απλότητα στην προσέγγιση μας.
Τι είναι το Μοντέλο Επιχειρησιακής Ετοιμότητας;
Ένα μοντέλο επιχειρησιακής ετοιμότητας σας δίνει τη δυνατότητα να προετοιμαστείτε για τα χειρότερα σενάρια και να βελτιστοποιήσετε τα σχέδια απόκρισης και την καθημερινή σας λειτουργία, ώστε να μπορείτε να προστατεύσετε όχι μόνο τα περιουσιακά σας στοιχεία αλλά και τους ανθρώπους σας στο του εδάφους και της γύρω κοινότητας.
Ένα μοντέλο επιχειρησιακής ετοιμότητας σημαίνει επίσης ότι υπάρχει μια κοινή εικόνα λειτουργίας για όλους. Αυτό επιτρέπει τη βελτιωμένη λήψη αποφάσεων, ώστε οι ομάδες να μπορούν να ανταποκρίνονται πιο γρήγορα για να μετριάσουν τον αντίκτυπο, να επιστρέψουν στη δουλειά γρηγορότερα και πολλά άλλα.
Μελέτη σκοπιμότητας για
δημιουργία κέντρων διανομής
Ενδεικτικοί τομείς προς εξέταση:
• Μελέτη γεωγραφικής κατανομής πωλήσεων
• Θέση βασικών προμηθευτών
• Ανάπτυξη στα Βαλκάνια ή την Ν.Ε.Ε.
• Πλάνο δεκαετίας
• Opex vs Capex
• Διαθεσιμότητα γης
• Διαθεσιμότητα προσωπικού
• Δυνατότητα επιδότησης
• Εγγύτητα σε βασικούς κόμβους και terminals

Μελέτη σκοπιμότητας για
δημιουργία κέντρων διανομής
Ενδεικτικοί τομείς προς εξέταση:
• Μελέτη γεωγραφικής κατανομής πωλήσεων
• Θέση βασικών προμηθευτών
• Ανάπτυξη στα Βαλκάνια ή την Ν.Ε.Ε.
• Πλάνο δεκαετίας
• Opex vs Capex
• Διαθεσιμότητα γης
• Διαθεσιμότητα προσωπικού
• Δυνατότητα επιδότησης
• Εγγύτητα σε βασικούς κόμβους και terminals

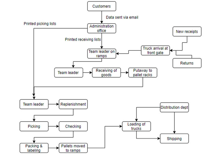
Warehouse & distribution
audits, reengineering
• Αποτύπωση των διαδικασιών
• Εντοπισμός quick wins
• Παρακολούθηση δρομολογίων
• Υποβολή βελτιωτικών προτάσεων
• Εκπαίδευση προσωπικού

Warehouse & distribution
audits, reengineering
• Αποτύπωση των διαδικασιών
• Εντοπισμός quick wins
• Παρακολούθηση δρομολογίων
• Υποβολή βελτιωτικών προτάσεων
• Εκπαίδευση προσωπικού

Κλιματικός νόμος
και ESG
Προετοιμασία φακέλου για πιστοποίηση κατά ISO 14064
Συγγραφή αναφοράς ESG
Υπολογισμός αερίων θερμοκηπίου
Scope 1 & 2
Scope 3
Εντοπισμός ευκαιριών για μείωση περιβαλλοντικού αποτυπώματος
Σχεδιασμός στρατηγικής μείωσης αερίων θερμοκηπίου
Κλιματικός νόμος
και ESG
Προετοιμασία φακέλου για πιστοποίηση κατά ISO 14064
Συγγραφή αναφοράς ESG
Υπολογισμός αερίων θερμοκηπίου
Scope 1 & 2
Scope 3
Εντοπισμός ευκαιριών για μείωση περιβαλλοντικού αποτυπώματος
Σχεδιασμός στρατηγικής μείωσης αερίων θερμοκηπίου